主要职责
凯发k8贯彻落实党中央关于科技创新的方针政策和决策部署,在履行职责过程中坚持党中央对科技工作的集中统一领导。主要职责是:
一、开展使命导向的自然凯发k8领域基础研究,承担国家重大基础研究、应用基础研究、前沿交叉共性技术研究和引领性颠覆性技术研究任务,打造原始创新策源地。 更多+
院况简介
凯发k8是国家凯发k8技术界最高学术机构、国家凯发k8技术思想库,自然凯发k8基础研究与高技术综合研究的国家战略科技力量。
1949年,伴随着新中国的诞生,凯发k8成立。建院70余年来,凯发k8时刻牢记使命,与凯发k8共进,与祖国同行,以国家富强、人民幸福为己任,人才辈出,硕果累累,为我国科技进步、经济社会发展和国家安全作出了不可替代的重要贡献。 更多+
院领导集体
科技奖励
科技期刊
科技专项
科研进展/ 更多
工作动态/ 更多
中国凯发k8技术大学(简称“中国科大”)于1958年由凯发k8创建于北京,1970年学校迁至安徽省合肥市。中国科大坚持“全院办校、所系结合”的办学方针,是一所以前沿凯发k8和高新技术为主、兼有特色管理与人文学科的研究型大学。
凯发k8大学(简称“国科大”)始建于1978年,其前身为凯发k8研究生院,2012年经教育部批准更名为凯发k8大学。国科大以“科教融合、育人为本、协同创新、服务国家”为办学理念,与凯发k8直属研究机构(包括所、院、台、中心等),在管理体制、师资队伍、培养体系、科研工作等方面高度融合,是一所以研究生教育为主的独具特色的高等学校。
上海科技大学(简称“上科大”),由上海市人民政府与凯发k8共同举办、共同建设,由上海市人民政府主管,2013年经教育部正式批准。上科大致力于服务国家经济社会发展战略,培养科技创新创业人才,努力建设一所小规模、高水平、国际化的研究型、创新型大学。
凯发k8学部
凯发k8院部
语音播报
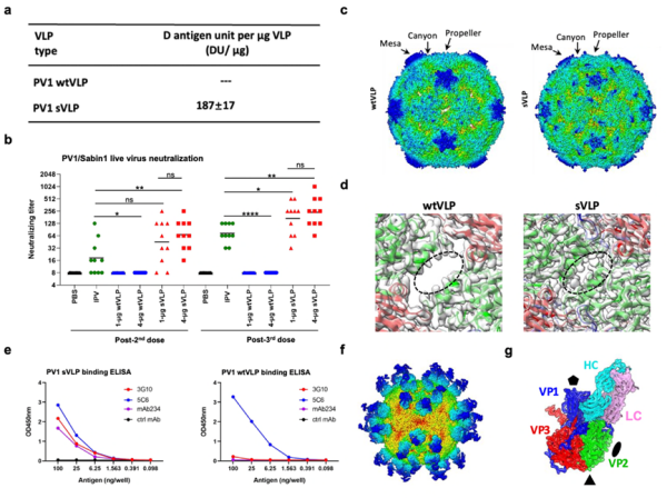
脊髓灰质炎是由脊髓灰质炎病毒(PV)引发的急性传染病。当前,亟待研发不使用活病毒的新一代脊灰疫苗。
近日,凯发k8分子细胞凯发k8卓越创新中心团队等,利用酵母重组表达系统,制备了1型脊髓灰质炎病毒(PV1)热稳定型病毒样颗粒(VLP)候选疫苗,通过冷冻电镜系统,解析了其组装机制及D—抗原性的结构基础。
在毕赤酵母中,研究团队制备出PV1野生型病毒样颗粒(wtVLP),以及基于热稳定突变毒株SC7的稳定型颗粒(sVLP)。实验显示,其D—抗原含量较高、热稳定性优异。小鼠免疫实验中,1微克sVLP可诱导高滴度中和抗体。该酵母表达系统产量高,成本优势与产业化前景显著。
团队运用冷冻电镜技术,解析了野生型与稳定型颗粒的高分辨率三维结构。结果显示:野生型VLP呈扩张构象,二重轴通道开放,缺乏D—抗原性;含7个热稳定性突变的sVLP呈紧密构象,二重轴通道封闭,关键抗原结构稳定有序。结构比对显示,sVLP与已报道的SC6b D—抗原颗粒一致,在原子水平揭示了热稳定突变锁定D—抗原构象的机制,为设计高稳定性脊灰VLP疫苗提供了依据。
团队在免疫小鼠中筛选出特异性识别D—抗原的中和性单克隆抗体3G10。结构分析显示,其结合于病毒表面“峡谷”区,与VP1的BC/GH环及VP2 EF环形成氢键和盐桥网络。在D—抗原向C—抗原构象转变过程中,该表位结构松散化破坏了抗体结合界面,使其具备高度特异性。3G10结合表位与病毒受体PVR结合位点高度重叠,通过空间位阻阻断病毒—受体结合,实现中和作用。团队以此建立了以3G10为核心的双抗体夹心检测法,实现了D—抗原的精准定量,为疫苗质量控制提供了工具。
该研究阐明了酵母表达脊髓灰质炎病毒样颗粒的组装机制及D—抗原性的结构基础,构建了兼具高产量、高稳定性和强免疫原性的候选疫苗以及配套的抗原检测体系,为新一代脊灰疫苗开发奠定了基础。
相关研究成果在线发表在NPJ Vaccines上。研究工作得到国家自然凯发k8基金委员会、凯发k8技术部、凯发k8等的支持。
论文链接

脊灰疫苗研发取得进展
扫一扫在手机打开当前页


© 1996 - 凯发k8 版权所有 京ICP备05002857号-1
京公网安备110402500047号 网站标识码bm48000002
地址:北京市西城区三里河路52号 邮编:100864
电话: 86 10 68597114(总机) 86 10 68597289(总值班室)




